DeeGor Posted January 9, 2013 Posted January 9, 2013 The wiring job looks great Jaron. Especially the flasher board.
rotoforever Posted January 9, 2013 Posted January 9, 2013 +1 for the wiring, looking very nice. My Tron:Legacy Build Thread
JaronSenna Posted January 10, 2013 Author Posted January 10, 2013 Thanks people, It is a tedious job to get all the wiring done, but it's good practise and the satisfaction of many, brightly colored lines perpendicular to each other makes me happy ;-) Something else I noticed though, and a bit of a sidetrack: Over the holidays I played a bit with friends, mostly T2 and MM and on MM I noticed that although I always have the pinDMD and a real DMD connected, sometimes the playfield itself also still contains the DMD window, but on other occassions it is not shown. Any ideas on how to make it permanently gone? my pincab build thread
JaronSenna Posted January 16, 2013 Author Posted January 16, 2013 And some more wiring pics for your viewing pleasure and possibly get some questions/confirmations whether I hooked it up correctly :-) This is one of two of Zebulon's Ledwiz Booster Boards. I hooked up gnd (black) to a GND terminal strip, 5V (orange) to a 5V terminal strip, which gets its power from the PC PSU which also has its GND connected to the GND terminal strip (not in pic), and the 12V (purple) connected to the 12V terminal strip. See next picture for the terminal strips black= GND, connects GND from ledwiz, booster boards, 12V PSU, PC PSU, ipac orange = 5V, gets it from the 5V line on the PC PSU powers the flipper buttons RGB's, booster boards and LEDs for the pushbuttons (start, exit, launch) purple = 12V, powered by a separate 12V/14.5A PSU, will power the booster boards as well as other bling such as DMD, contactors, shaker, gearmotor, (knocker?) The connector which connects controls at the front of the cab to the ipac on the tray. I run all the wires along the right side of the cab (and the ledwiz output lines along the left side as much as possible) to prevent interference. various connectors that connect the PC/electronics tray to the ledwiz output bling in the cab. the pc motherboard is on standoffs which allows me to run some USB extention cables underneath them so all the USB connections (PinDMD, Mot-ion pcb and currently also mouse and keyboard for testing) are easily detachable as well and allows the easy removal of the tray. my pincab build thread
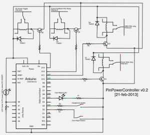
JaronSenna Posted January 22, 2013 Author Posted January 22, 2013 Aargh, drives me nuts: I have a post with some more pics in moderation. But I cannot figure out why as I do not believe I added 10 or more links. Anyway, onwards: I have sent the digital plunger back for inspection. The X-axis and Y-axis on the U-Hid were working fine, but I could never ever get anything on the Z-axis when calibrating. No matter how quick, slow, hard or soft I would pull or push the plunger, the Z-axis would always register 0. Wolfsoft kindly offered to have a look at it, so its going back. Hopefully it will eventually work out... While waiting on contactors (ordered 7 12V siemens ones), I have been thinking about how to switch the cabinet on. Because I am using a PinDMD combined with a PinLED screen, it is important to power the pinled before the pindmd gets power, otherwise the PinLED will draw current from the pindmd which will fry the pindmd. In addition, I had seen this video of Jeri Ellsworth on how she switches her pinball machines on and off: which was an inspiration to me to try something myself: I am planning on using an Arduino, connected to a switch on the coin-reject button. When the power is supplied to the cab, only the arduino will be powered on, and start glowing an LED behind the coin-reject button. When the player presses-and-holds the coin-reject button for x seconds, the arduino will then first power up the pinled psu, then the rest. In addition, when the PC is on (i.e. the machine is full-on), the arduino will then start to monitor the headphone jack switch. As soon as the headphone is plugged in, it will shut off the power to the force feedback items (which is a separate 12V PSU), enabling the "night mode"). To detect if the PC is on, I plan to connect the power led from an old PC case to the motherboard of the PC, and have a photoresistor hooked up to the arduino "look" at the power led. It is an opportunity to do something with the Arduino I have lying around, and to have a play with Fritzing software to draw electrical diagrams (its all about learning new skills for me this). Here is what I have come up with so far (1000px x 1000px version on my blog): Next up: trying to build this schema on a breadboard with leds instead of relays. If anyone has any tips or tricks on the electronics, let me know as I am by no means an electrical engineer :-) my pincab build thread
JaronSenna Posted January 22, 2013 Author Posted January 22, 2013 Nice! There was a package waiting when I got home today! So, spent some time to install the flyback diodes by removing the top plastic plate, bend the legs of the diode and put it in. For more detail and pictures, see this post in the "All About Contactors" thread: http://www.hyperspin-fe.com/forum/showthread.php?18867-All-about-contactors&p=219210&viewfull=1#post219210 my pincab build thread
JaronSenna Posted February 1, 2013 Author Posted February 1, 2013 Wiring is almost done now, I shot some pictures on my mobile, but there was so much noise I did not dare to show it here. I did come across one more thing: All GND from all devices are connected at a terminal strip. But I wonder if I should connect the two 12V PSU's onto the same terminal strip or not. I have 12V from a PC PSU and 12V from a separate power supply (and another one in the backbox). All those gND's are connected, but should all the +12VDC's also be all connected together? my pincab build thread
Zablon Posted February 3, 2013 Posted February 3, 2013 Do you have your DMD connected via PC power cable (fan/hd molex)? If so just turn off the "usb always on" option in your BIOS, and your DMD will power up when PC boots before your USB comes on. This is how mine is set up and have no issues. The EASIEST power up method is to get a smart strip. You plug everything into it putting your PC power on the "control" port. Then all you need is a single button that is connected to your normal motherboard pushbutton trigger and it will power everything up - and will power your DMD up before the PinDMD. . Really doesn't need to be more complicated then that.
JaronSenna Posted February 3, 2013 Author Posted February 3, 2013 Thanks Zablon, I do power the DMD with a separate 12V power supply. Good tip on the USB Always On in BIOS, I will have to look into that. However, I am not yet sold on the smart strip. I use one in my mame cabinet, and it works like a charm, but I kind of like the challenge to turn my arduino into one as well :-) Can you shed a light on the other question though? Should I connect the +12VDC of 2 power supplies on the same terminal strip, like I do connect all the GND's together on one terminal strip? my pincab build thread
JaronSenna Posted February 11, 2013 Author Posted February 11, 2013 Another quick update: after tuning windows a bit, changing graphics drivers to the latest version, hooking up the ledwiz and booster boards to light up 5 rgb leds, 2 strobes and 7 contactors, the machine starts to take shape a bit more. I can't believe the difference when playing with contactors! So much more immersive. Ran into major stuttering when plugging in the ledwiz and trying to play tables. Thanks to the great people on this forum, i learned that UVP + Ledwiz = stutter. Maybe not all tables, but definitely on MM and TOTAN which I used for testing. So, I replaced the UVP with B2S tables as much as possible, and added a few more. Than I could not help myself and just had to play a bit with a friend: my pincab build thread
mikekim Posted February 11, 2013 Posted February 11, 2013 Looking good Arno, glad you got the stutter sorted. Sent from my Samsung Galaxy Note II.
JaronSenna Posted July 28, 2014 Author Posted July 28, 2014 I have been quiet here for a long time as life wanted me to have different priorities :-) Anyway: I sold the pincab last week, after finishing it except for the artwork. The buyer was smitten with the machine and didn't mind the fact that the thing is solid black (apart form all the RGB LED flashers and buttons). I am going to take some decent pictures before it leaves, so I can post them here, or on a website or something. But (unfortunately), the machine will be leaving soon... Back to my arcade cab then :-) Time to dust it off and have a go at (re)installing that.. Jaron my pincab build thread
Recommended Posts
Archived
This topic is now archived and is closed to further replies.